Banking
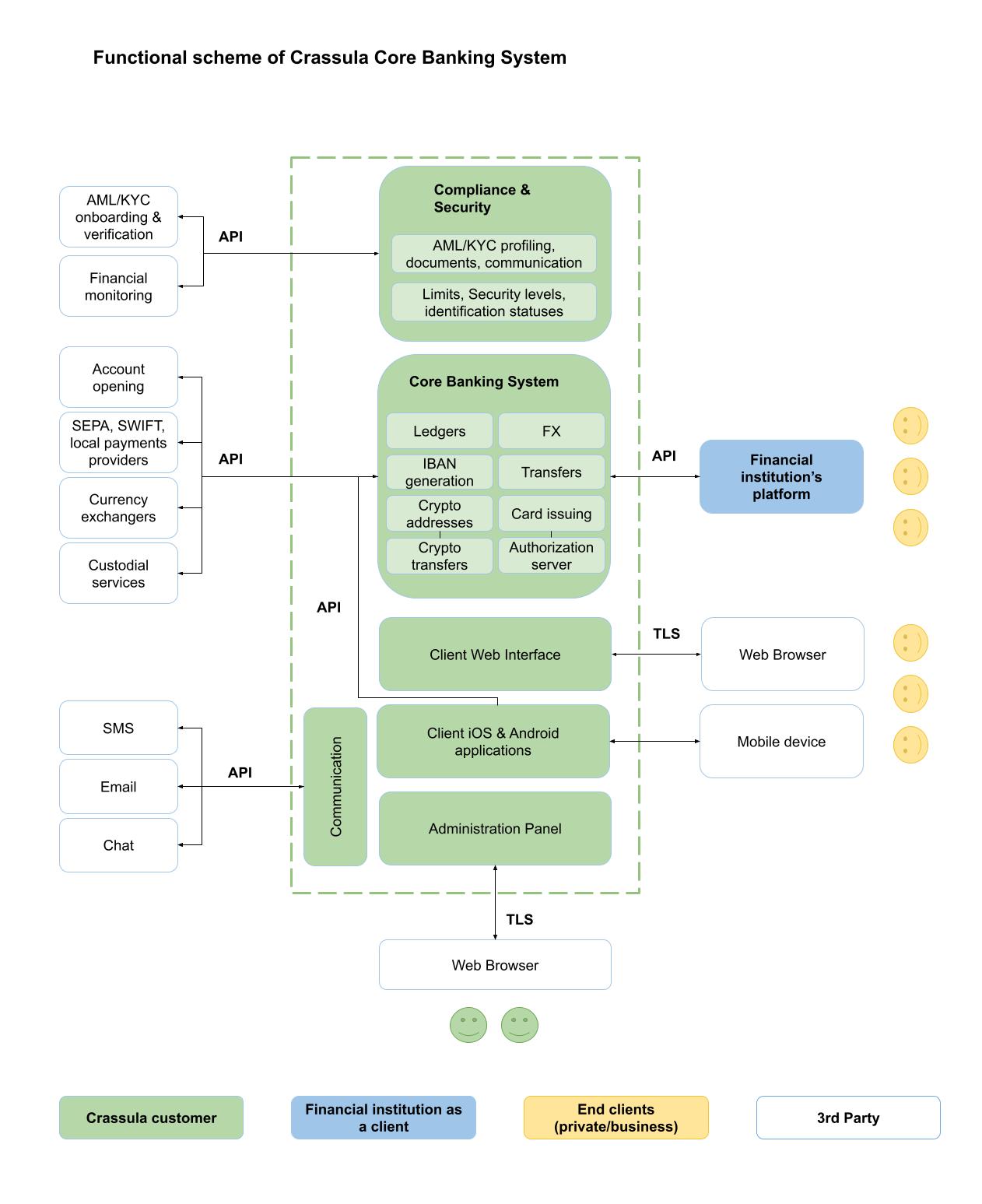
Core Banking is one of the key Crassula products delivered as a ready-to-go solution. It includes everything necessary for digital banking to successfully function.
Main functionality
Clients: Every banking service requires a system to add new clients, edit their profiles, and provide them with online support if necessary. See Persons and Companies for solution details.
Accounts: The Core Banking product provides your Clients with an unlimited amount of fully functioning accounts in various currencies and cryptocurrencies. See Accounts for details.
Transactions execution: Transactions are executed according to our API solution with the help of external service providers. See Transactions to learn how to monitor and confirm transactions.
Fees: One of the main sources of income for digital banking. See Price lists to learn how to set a price list for transactions.
Limitations: Digital banking must follow the rules set by legal authorities. See Limits to learn more on limitations that could be set for Clients.
KYC/KYB/AML: Digital banking must also follow the rules set by legal authorities when adding new clients to the client base and executing transactions. The required financial monitoring is delivered by external service providers. See Identification requests to learn the details.
Banking: Provides a detailed overview of how to operate a Digital Banking and the Administrative Panel itself. It is recommended to start with the First Steps in the Admin Panel before navigating to the child pages of this section.
See the functional scheme below for Core Banking processing details.
